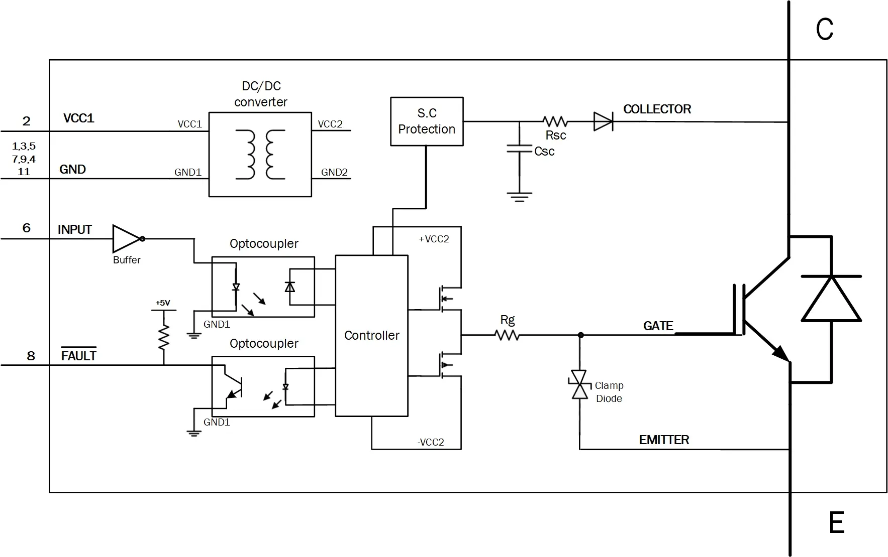
Insulated Gate Bipolar Transistors (IGBTs) with isolated gate drivers are essential in modern power electronics due to their versatility, efficiency, and advanced safety features. The PEModule PLUGY System represents a groundbreaking solution that integrates high-performance IGBT with gate drive technology, offering unparalleled functionality in power electronics hardware. An isolated gate drive is a crucial component in ensuring operational reliability and safety by separating the control and power circuits, which reduces the risk of faults and electromagnetic interference. This isolation is particularly valuable in applications demanding precise control, such as DC/DC converters and DC/AC converters, where energy efficiency and performance are paramount. Additionally, the combination of fast switching capabilities, short circuit protection, and robust thermal management makes these systems indispensable for industries like renewable energy, electric vehicles, and industrial automation.
The importance of IGBT with isolated gate drivers lies in their ability to enhance system stability and efficiency, particularly in high-stakes environments. Fast switching, enabled by IGBT modules, ensures rapid response times while maintaining energy efficiency. Thermal management is another key advantage, with features like heat dissipation optimization ensuring that the components operate within safe temperature ranges. The PEModule PLUGY System incorporates advanced thermal management solutions, prolonging the lifespan of power electronics hardware and improving overall reliability. For power electronics research, such systems open doors to exploring innovative designs and applications that drive technological progress.
FWD integration, a feature included in many advanced IGBT modules, further enhances performance by addressing reverse recovery currents. This integration is crucial in high-frequency switching applications, such as those found in DC/DC and DC/AC converters. These converters are foundational components in power electronics, responsible for converting and managing energy efficiently. For example, in renewable energy systems, IGBT modules with isolated gate drives ensure smooth energy conversion from solar panels or wind turbines to usable electrical power. Similarly, in electric vehicles, they play a pivotal role in battery management, motor control, and charging systems, ensuring high performance and durability.
Safety is another significant benefit of IGBT with isolated gate drivers. Short circuit protection is a critical feature in these modules, ensuring that devices remain safe during fault conditions. The PEModule PLUGY System leverages this capability, making it ideal for high-power applications where safety and reliability are non-negotiable. By addressing challenges such as electromagnetic interference and ensuring precise control, these systems enable engineers and researchers to push the boundaries of power electronics research.
In conclusion, IGBT with isolated gate drivers is a cornerstone of modern power electronics, offering a blend of efficiency, safety, and performance. Systems like the PEModule PLUGY System exemplify these benefits, providing solutions tailored for diverse applications, from renewable energy to industrial automation. The integration of features like FWD, short circuit protection, fast switching, and thermal management makes these modules indispensable for advancing power electronics research and hardware development. Their adaptability ensures they remain at the forefront of innovation, shaping the future of technology across multiple industries.




